| 社名 | 株式会社SBC |
|---|---|
| 所在地 | 〒168-0072 東京都杉並区高井戸東3-33-15 |
| 設立 | 昭和52年4月5日 |
| 資本金 | 1,000万円 |
| 決算期 | 3月 |
| 代表者 | 代表取締役 青木 修一 |
| 従業員 | 104名 ※2025年4月1日現在 |
| 主な取引先 | 日本年金機構 日本学生支援機構 |
| 事業内容 | 1. 事務処理のアウトソーシング 2. 人材派遣業務 |
| 役員一覧 | 代表取締役 青木 修一 取締役 菅野 美和 取締役 岡田 努 取締役 笹井 啓一郎 監査役 新坂 洋綱 |

インターネットをはじめとしたネットワーク技術や情報処理技術の進展により、個人情報がネットワーク上でやり取りされコンピュータで大量に処理されているのが現状です。その結果、民間部門における個人情報の取扱いに関しては、個人情報保護が強く求められるようになってきました。
プライバシーマーク制度は、事業者が個人情報の取扱いを適切に行う体制等を整備していることを認定し、その証として“プライバシーマーク”の使用を認める制度で、次の目的を持っています。
• 消費者の目に見えるプライバシーマークで示すことにより、個人情報保護に関する消費者の意識の向上を図ること
• 適切な個人情報の取扱いを推進することにより、消費者の個人情報保護に対する意識の高まりにこたえ、社会的な信用を得るためのインセンティブを事業者に与えること

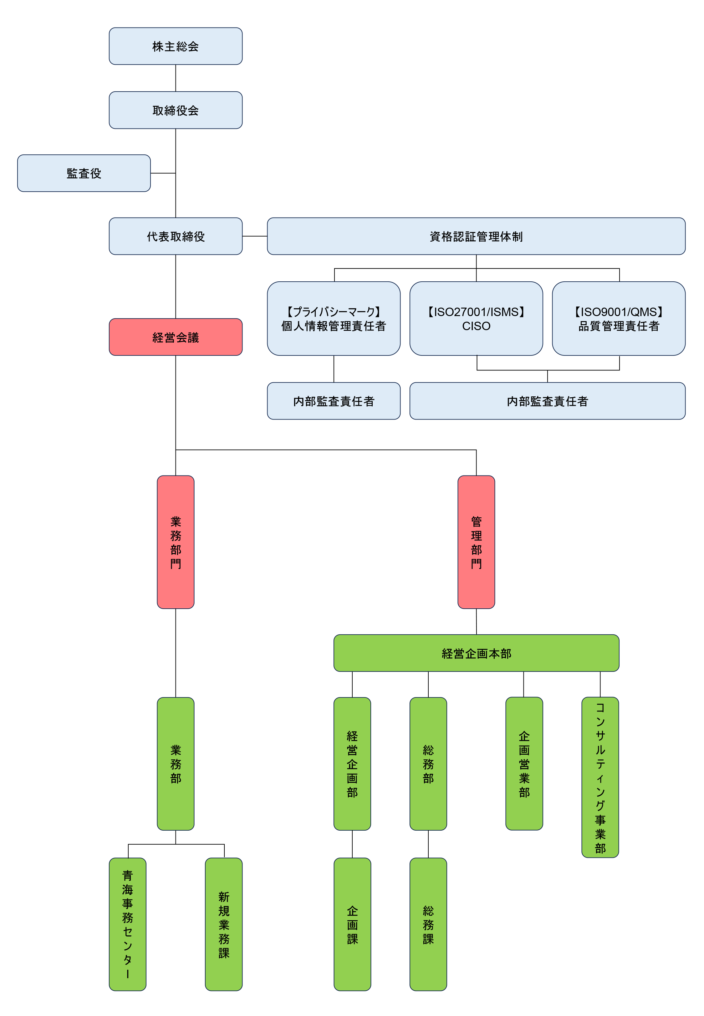
認定基準JIS Q 27001:2023
(ISO/IEC 27001:2022)
登録番号J0207
適用範囲 本社(企画営業部除く)
登録日2010年5月11日
有効期限2027年5月10日
ISO27001(ISMS)とは、顧客に対して情報セキュリティをきちんと管理できる企業であることを知らせるための国際規格です。
ISO27001は、組織の情報資産を洗い出し、その情報資産に対する脅威と脆弱性(弱点)からリスクを特定して管理対策を行っていきます。
そこには、技術的な対策、組織的・人的な対策を含め、情報だけでなく、ハードウェア、ソフトウェア、要員管理、ルール、手順にまで総括的に目が向けられています。
当社は情報セキュリティの基本方針と目標を設定し、PDCAサイクルをまわして達成を目指していきます。
プライバシーマークはお客様のお名前やご住所、電話番号などの個人情報の保護のみを求めている日本国内規格です。ISO27001(ISMS)は、個人情報だけでなく、法人情報、製品・技術情報、ノウハウ情報などのあらゆる情報を管理できる国際規格です。

認定基準JIS Q 9001:2015
(ISO 9001:2015)
登録番号Q3504
適用範囲 本社(企画営業部除く)(適用除外:8.3 設計・開発)
登録日2010年5月11日
有効期限2027年5月10日 ISO9001は、2000年12月、国際標準化機構(ISO)で改定された「企業の品質マネジメントシステム」に関する国際標準です。
ISO9001とは組織における「信頼と満足のためのしくみ」を規格化したものです。ISO9001認証取得という形で登録された組織は信頼できる企業・組織としてひとつの証明となっています。
当社では顧客満足向上のため、ルールの明確化、業務の標準化、業務の効率化の実現を目指し、品質のレベルアップを図っていきます。またPDCAサイクルを用いた継続的改善と品質保証に努めています。
| 本社 | 経営企画本部(経営企画部 総務部 企画営業部) 業務部(新規業務課) 〒168-0072東京都杉並区高井戸東3-33-15 |
|---|---|
| 業務部門 | 業務部(新規業務課) 業務部(青海事務センター) |